图文|魏勇、胡苗
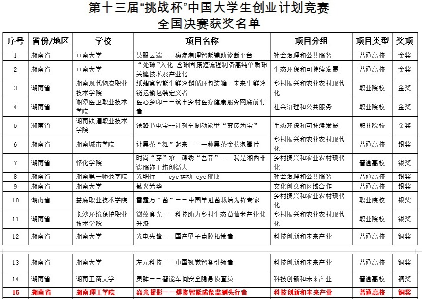
2023年3月19日,第十三届“挑战杯”中国老员工创业计划竞赛在北京落下帷幕。本届大赛中,公司《焱光捉影——焊接智能成像监测先行者》项目喜获国家铜奖,是公司在该项赛事上获得的又一个国奖。

获奖等级 |
获奖员工 |
指导教师 |
全国铜奖 |
毛望龙、廖洪伟、吴可心、胡 苗、张澜心、赵文潇、 黄楚悦、崔 妙、杨颜睿 |
徐 白、薛 静、杨继莲、 张庆喆、魏 勇 |
太阳成集团tyc122cc十分重视创新创业竞赛,依托光电技术及应用物理省级创新创业教育中心和嵌入式物联网系统校企合作省级创新创业教育基地,太阳成集团tyc122cc创新创业俱乐部积极组织发动“挑战杯”、“互联网+”等赛事,为参赛团队提供了良好的场地支持,备赛过程中多次开展项目交流会,充分了解项目存在的困难并全力帮助项目解决问题。获奖项目在徐白等老师团队精心指导下,以毛望龙为首的员工团队经过几年的刻苦学习研究备战,成功研发出视频信息清晰流畅、质量可靠、经济实用的焊接智能成像监测相机,该相机运用光谱成像技术、CCRF算法、熔池形态捕捉算法等技术,能够实现宽动态范围(120dB)熔池成像、高清(2K)、高帧率(60帧)的稳定视频输出,有效提升焊接的质量和效率,具有广阔的应用前景。下一步公司将继续以“挑战杯”竞赛、“互联网+”竞赛为抓手,着力培养员工创新创业能力、推进专业内涵建设、促进科技成果转化。

“挑战杯”中国老员工创业计划竞赛是中国老员工最关注的全国性创业赛事之一。据悉,本届大赛贯彻新发展理念,设置了科技创新和未来产业、乡村振兴和农业农村现代化、社会治理和公共服务、生态环保和可持续发展、文化创意和区域合作等5个组别。本届大赛自2022年4月启动以来,共吸引全国3011所院校、33万个项目、142.4万名老员工报名参加,同期活动参与超300万人次。经过激烈角逐,在参赛高校(含高职院校)中共产生154件金奖作品、309件银奖作品以及1079件铜奖作品。